12月24日消息,大连银保监局近日公布关于中国人民人寿保险股份有限公司大连市分公司普兰店支公司、中国人民人寿保险股份有限公司大连市分公司瓦房支公司、中国人民人寿保险股份有限公司庄河支公司、中国人民人寿保险股份有限公司大连市分公司金州支公司、中国人民人寿保险股份有限公司大连市旅顺口支公司的行政处罚信息。
中国人民人寿保险股份有限公司大连市分公司普兰店支公司存在虚列费用套取资金用于公司日常经营费用支出的行为。刘继东对中国人民人寿保险股份有限公司大连市分公司普兰店支公司虚列费用套取资金用于公司日常经营费用支出的违法行为负直接管理责任。
中国人民人寿保险股份有限公司大连市分公司瓦房支公司存在虚列费用套取资金用于公司日常经营费用支出的行为。杨育鑫对中国人民人寿保险股份有限公司大连市分公司瓦房店支公司虚列费用套取资金用于公司日常经营费用支出的违法行为负有直接管理责任。
中国人民人寿保险股份有限公司庄河支公司存在虚列费用套取资金用于公司日常经营费用支出的行为。李忠成对中国人民人寿保险股份有限公司庄河支公司虚列费用套取资金用于公司日常经营费用支出的违法行为负有直接管理责任。
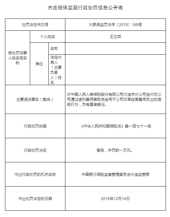
中国人民人寿保险股份有限公司大连市分公司金州支公司存在通过虚列费用套取资金用于公司日常经营费用支出。孙继岩对中国人民人寿保险股份有限公司大连市分公司金州支公司通过虚列费用套取资金用于公司日常经营费用支出的违规行为,负有直接管理责任。王立萍对中国人民人寿保险股份有限公司大连市分公司金州支公司通过虚列费用套取资金用于公司日常经营费用支出的违规行为,负有直接责任。
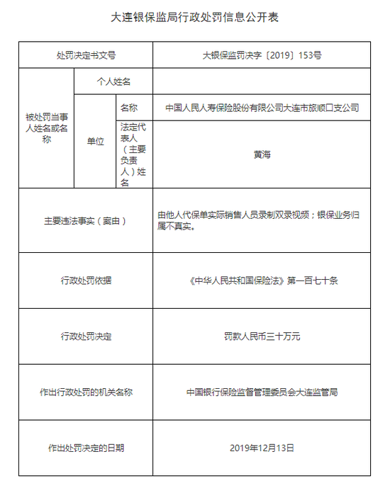
中国人民人寿保险股份有限公司大连市旅顺口支公司存在由他人代保单实际销售人员录制双录视频;银保业务归属不真实。中国人民人寿保险股份有限公司大连市旅顺口支公司银保业务归属不真实,黄海对于其任职期间的上述违法行为负有管理责任。中国人民人寿保险股份有限公司大连市旅顺口支公司由他人代保单实际销售人员录制双录视频,银保业务归属不真实,穆道畅对于其任职期间的上述违法行为负有管理责任。
大连银保监局决定对中国人民人寿保险股份有限公司大连市分公司普兰店支公司罚款人民币十万元,刘继东被警告,并处罚人民币一万元;对中国人民人寿保险股份有限公司大连市分公司瓦房支公司罚款人民币十万元,杨育鑫被警告,并处罚人民币一万元;对中国人民人寿保险股份有限公司庄河支公司罚款人民币十万元,李忠成被警告,并处罚人民币一万元;对中国人民人寿保险股份有限公司大连市分公司金州支公司罚款人民币十万元,孙继岩、王立萍分别被警告,并处罚人民币一万元;对中国人民人寿保险股份有限公司大连市旅顺口支公司罚款人民币三十万元,黄海被警告,并罚款人民币一万元,穆道畅被警告,并罚款人民币五万元。
以下为行政处罚原文:












标签: 人保寿险
医保和养老保险缴费年限一样吗?广东省医保局作了权威解读
根据日前发布的广东省基本医疗保险关系省内转移接续暂行办法(下称《暂行办法》),广东将逐步统一全省职工基本医疗保险(下称职工医保)缴费年
上半年“粤贸全球”广东线上展览平台助6307家企业线上“出海”
签约投资和购销项目17个,金额近140亿元,涵盖医疗保健、智能家电、特色食品等多个领域……7月11日,第二十八届中国兰州投资贸易洽谈会(...
粤巩固学前教育5080攻坚成果 未来5年将新增375万个中小学公办学位
7月12日,广东省教育厅上线广东民声热线节目,就广东扩大优质教育覆盖面、双减之下的校外培训治理、特殊儿童义务教育、幼儿园学位保障等热
爱心人士积极响应 广州开展“广东扶贫济困日”活动筹集善款逐年递增
12日,广州2022年广东扶贫济困日暨全社会助力乡村振兴活动启动仪式在市委礼堂举行。据统计,启动仪式上,各区、广大爱心企业、爱心人士积极
广东省12345政务服务便民热线管理办法将于9月1日起正式实施
近日,《广东省12345政务服务便民热线管理办法》(下称《办法》)印发,并将于9月1日起正式实施。《办法》首次在省级层面对全省12345热线统一
11兆瓦海上风电机组完成吊装 创亚洲最大直驱海上风电机组的纪录
近日,亚洲首台11兆瓦(MW)级别海上风电机组在汕头完成吊装。去年9月,该机组在广东省内最大的智慧能源项目、上海电气风电集团首个工业园区
地租十年间上涨三倍 种粮大户的地租成本几乎逼近直接种粮的成本
在农村流转土地种粮超过十年的王汉...
十部门:拓展国际市场 推动传统工艺领域的国际交流与合作
6月28日,文化和旅游部、教育部、...
七国集团峰会后 意大利总理表示欧盟设置天然气价格上限的进程加快
当地时间6月28日,意大利总理德拉...
巴西石油公司拟出售炼油厂 放弃了约占全国炼油能力50%的份额
巴西石油公司当地时间6月27日宣布...